Цель исследования
Контролируемая оценка исходов лучевой терапии при первичном почечно-клеточном раке (ПКР) остаётся ограниченной, особенно в отношении её влияния на функцию облучённой почки и предикторов ответа на лечение.
Целью данного исследования была оценка онкологических исходов и функции почек после стереотактической лучевой терапии (СЛТ) при ПКР, а также выявление геномных предикторов ответа на лечение.
Целью данного исследования была оценка онкологических исходов и функции почек после стереотактической лучевой терапии (СЛТ) при ПКР, а также выявление геномных предикторов ответа на лечение.
Дизайн и пациенты
В проспективное исследование включены 83 пациента с первичным почечно-клеточным раком стадии cT1a, не подходившие для хирургического лечения.
Все пациенты получили стереотактическую лучевую терапию в дозе 42 Гр за 3 фракции в период с 2016 по 2022 год.
Медианный размер опухоли составил 2,3 см.
Все пациенты получили стереотактическую лучевую терапию в дозе 42 Гр за 3 фракции в период с 2016 по 2022 год.
Медианный размер опухоли составил 2,3 см.
Результаты
📈 Онкологические результаты
Локальный контроль был достигнут у 78 из 83 пациентов, включая 8 пациентов с полным ответом.
Трёхлетние показатели выживаемости составили:
🩺 Функция почки
Скорость клубочковой фильтрации (СКФ) облучённой почки снижалась в течение 12–18 месяцев после лечения (в среднем на 9,8 мл/мин/1,73 м²), после чего стабилизировалась.
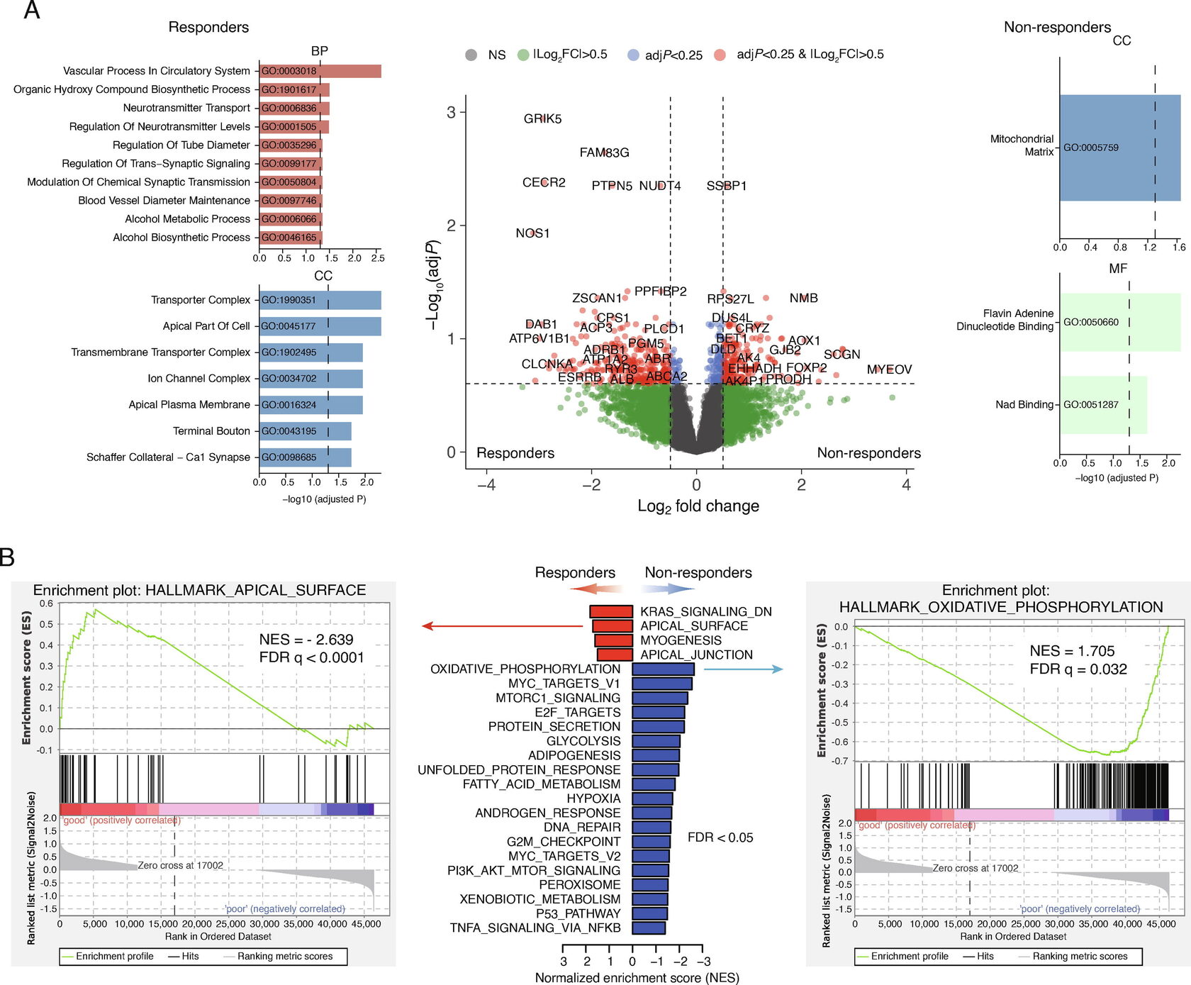
🧬 Геномные предикторы ответа
Секвенирование транскриптома, выполненное на образцах биопсии 5 пациентов с объективным ответом и 8 пациентов без ответа, показало:
Модель машинного обучения, основанная на данных экспрессии генов, продемонстрировала высокую прогностическую точность с площадью под ROC-кривой (AUC) 0,9 при кросс-валидации.
Локальный контроль был достигнут у 78 из 83 пациентов, включая 8 пациентов с полным ответом.
Трёхлетние показатели выживаемости составили:
- Выживаемость без прогрессирования (ВБП) — 96% (95% ДИ: 89,8–99,9),
- Опухолево-специфическая выживаемость — 96% (95% ДИ: 89,4–99,9).
🩺 Функция почки
Скорость клубочковой фильтрации (СКФ) облучённой почки снижалась в течение 12–18 месяцев после лечения (в среднем на 9,8 мл/мин/1,73 м²), после чего стабилизировалась.
🧬 Геномные предикторы ответа
Секвенирование транскриптома, выполненное на образцах биопсии 5 пациентов с объективным ответом и 8 пациентов без ответа, показало:
- у пациентов с ответом — обогащение путей, связанных с апикальной поверхностью клеток и межклеточными соединениями,
- у пациентов без ответа — обогащение путей клеточного цикла, репарации ДНК, окислительного фосфорилирования и гипоксии.
Модель машинного обучения, основанная на данных экспрессии генов, продемонстрировала высокую прогностическую точность с площадью под ROC-кривой (AUC) 0,9 при кросс-валидации.
Онкологические исходы и функция почек после стереотактической лучевой терапии (SBRT). (A) График максимального процентного изменения размера опухоли от исходного уровня после SBRT при первичном раке почки. Кривые Каплана-Мейера для 3-летней (B) выживаемости без прогрессирования (PFS) и (C) опухолево-специфической выживаемости (CSS). (D) Изменения расчетной скорости клубочковой фильтрации (eGFR) с течением времени в каждой почечной единице.
Дифференциальная экспрессия между респондентами и нереспондентами. (A) Дифференциально экспрессируемые гены (ДЭГ), показанные в виде вулканической диаграммы, между респондентами и нереспондентами. Функциональная онтология генов, сверхэкспрессируемых у респондентов, включает гены, связанные с апикальной частью клетки (левая панель) (результаты анализа DESeq2). Гены, экспрессия которых повышена у нереспондентов, в основном участвуют в митохондриальном матриксе и связывании флавин-аденин-динуклеотида в категории МФ (правая панель). (B) Анализ обогащения наборов генов с использованием набора данных Hallmark показал, что пути апикальной поверхности/соединений были обогащены у респондентов, в то время как пути, связанные с окислительным фосфорилированием, клеточным циклом, гипоксией и репарацией ДНК, были обогащены у нереспондентов. BP = биологический процесс; CC = клеточный компонент; FC = изменение в кратности; FDR = частота ложных срабатываний; NS = не значимо.